4月14日下午,由学校教务处(创新创业学院)统筹指导、威廉希尔体育承办的第45期本科生学术论坛在阳光校区崇德楼513学术报告厅成功举行。副校长姜明华出席论坛并致辞。同步线上直播引来众多学子关注点赞。
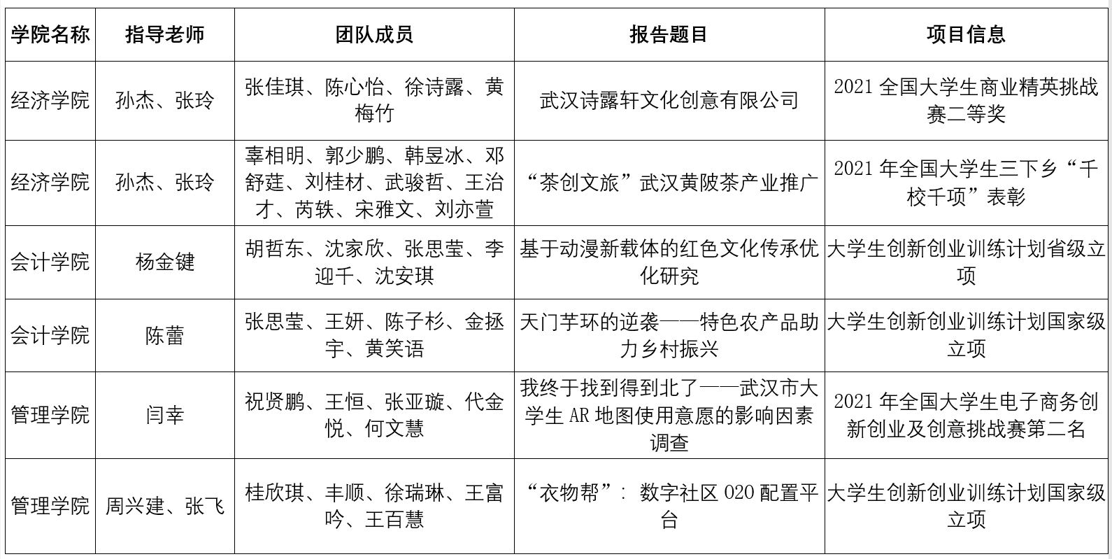
教务处(创新创业学院)与经济、会计、管理等学院有关领导、评审专家齐聚一堂,共同见证6个本科生团队进行学术汇报。精彩的交流碰撞吸引了近400名本科生线上线下观摩学习。

姜明华代表学校向论坛的举行表示祝贺。他指出,本科教育是学校的立命之本、发展之本,良好的学术氛围则是提高学生整体素质的前提与保证。希望同学们通过这个平台交流思想、分享成果、启迪思维、拓展视野,不断提高自己的研究水平与综合素质。

6个本科生团队围绕精心准备的创新创业项目进行了全方位展示。由教务处(创新创业学院)及各学院选派的专家等组成评审团队,就项目汇报进行了现场点评,并提出了中肯的指导意见和建议。不少与会学生表示,受益匪浅,收获满满。

据悉,本科生学术论坛是学校探索“四同”育人模式,提升本科生培养质量,落实“以本为本”的重要举措。学术论坛的持续举办,必将在全校范围内营造浓厚的学术研究氛围,激发本科生从事理论学习、学术研究的积极性、主动性、创造性。

